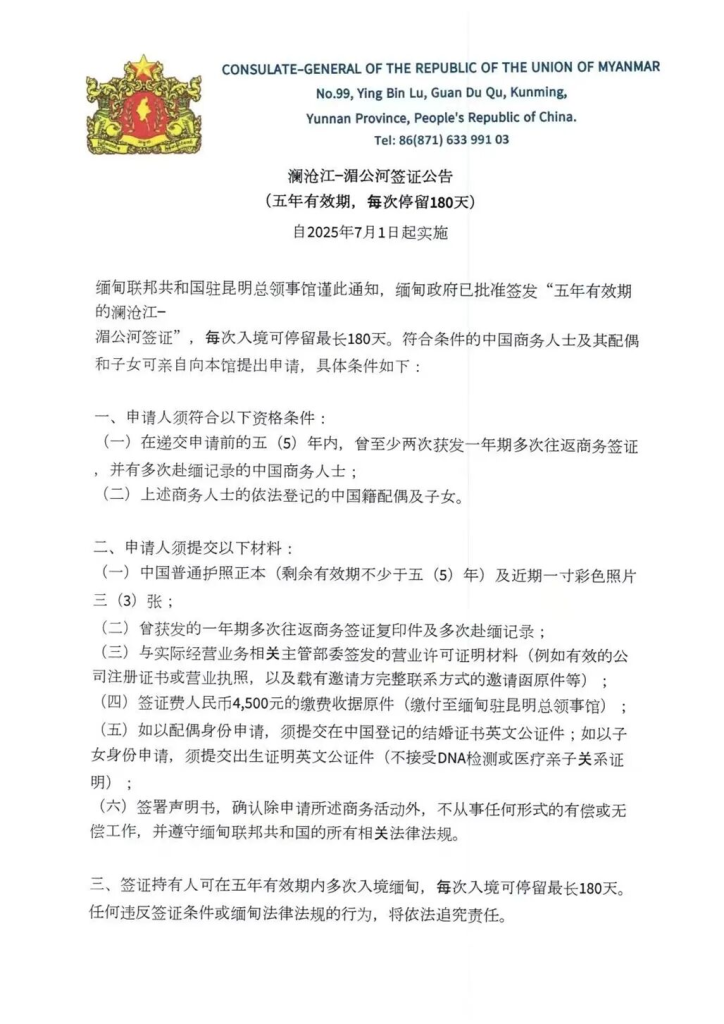
据缅甸联邦共和国驻昆明总领事馆日前发布签证政策通知,缅甸政府已正式批准签发自2025年7月1日起正式实施的“五年有效期的澜沧江-湄公河签证(Lancang-Mekong Visa)”,每次入境可停留最长180天。该签证面向符合条件的中国商务人士及其配偶、子女开放,具体资格条件与申请材料如下——

申请人须满足两项核心条件:一是在递交申请前的五年内,曾至少两次获发一年期多次往返商务签证并有多次赴缅记录的中国商务人士;二是上述商务人士依法登记的中国籍配偶及子女。
申请材料需包含:中国普通护照正本(剩余有效期不少于五年)及近期一寸彩色照片三张;曾获发的一年期多次往返商务签证复印件及多次赴缅记录;与实际经营业务相关主管部委签发的营业许可证明材料(如有效的公司注册证书或营业执照,以及载有邀请方完整联系方式的邀请函原件等);签证费人民币4,500元的缴费收据原件(需缴付至缅甸驻昆明总领事馆);如以配偶身份申请,须提交在中国登记的结婚证书英文公证件;以子女身份申请,须提交出生证明英文公证件(不接受DNA检测或医疗亲子关系证明);还需签署声明书,承诺除申请所述商务活动外,不从事任何形式的有偿或无偿工作,并遵守缅甸联邦共和国的所有相关法律法规。

签证持有人可在五年有效期内多次入境缅甸,每次入境可停留最长180天。任何违反签证条件或缅甸法律法规的行为,将依法追究责任。该政策作为澜沧江-湄公河区域合作框架下的具体举措,通过简化商务签证流程,为区域内中国商务人士及家属提供长期稳定的赴缅通道,助力双边经贸关系深化与区域互联互通。




